
编者按:本文转自NEXTTECH,悉地网经授权转载。
在这场美国政府与华为的争斗中,每当我们认为限制措施已用到极限,美国政府已对华为“断无可断”的之时,总有新的企业或机构加入“战场”,冲击我们的认知。
从硬件到软件,再到一众技术标准联盟,现在,“战争”的硝烟已从工业界弥漫到了学术界。
中国籍教授被美国大学无端解雇的事件还未有定论,日前,作为全球最具影响力的学术组织之一的 IEEE,也决定主动与华为划清界限。
在一封被曝光的内部邮件中,IEEE 称,鉴于华为被列入“实体名单”,IEEE 将不再使用华为员工担任审稿人或编辑,“否则将产生严重的法律影响”。

圈外人对 IEEE 知之甚少,它的全称是美国电子电气工程师学会(Institute of Electrical and Electronic Engineers),是当今世界上最著名、规模最大的专业技术组织。
每年,IEEE 会从全球选出一批学者授予 IEEE Fellow 称号,这被公认为是一位科学家能获得的顶级荣誉和最重要的职业成就,如果要做个类比,IEEE 在科技圈的地位大概相当于 NBA 联盟之于篮球,复联之于漫威宇宙,具有无可比拟的号召力。
“学术无国界”是我们从小便知的真理,然而 IEEE 这座本该不受世俗纷争干扰的学术“象牙塔”,为何要会在贸易战中公然“站队”呢?
01
IEEE:年收入5亿美元的非盈利机构
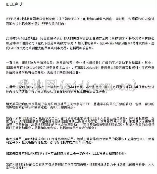
今天早晨,IEEE 做出了正式的回应,表示其注册地在纽约,“必须遵守美国及其他地区管辖权内规定的法律义务”,而对华为员工做出限制,是迫于“需要合规”。
与此同时,IEEE 还不忘重点强调自己是一个非政治性的、非营利组织。

但非营利 ≠ 非盈利,事实上,和企业一样,非盈利组织是需要产生收入的,而且 IEEE 的收入可以说高到令人眼红,根据公开的财报数据,IEEE 在 2017 年的收入约 5 亿美元,甚至远超一些独角兽公司。

IEEE 的收入主要由三部分构成:期刊发行和数据库、会议收入、和成员缴纳的会费。
IEEE 是一个会员制的机构,成员缴纳会费入会后,可以享受到期刊订阅和参会价格上的部分折扣,以 2018 年的中国大陆为例,全年会员的会费为 141 美元(约合人民币 980 元),此外,若想加入其下属的某个专业领域的分会还要再缴纳额外的费用。
比如,我要加入 IEEE 的计算机智能协会,算下来每年要花 163 美刀,换来的福利就是能以折扣价买到 IEEE 的出版物,享受会议注册费的优惠。

而相比之下,同样主办了不少 AI 顶级会议的“人工智能促进协会”(简称 AAAI)会费只要20 美元。
不过,IEEE 也确实有足够的定价底气,虽然称不上“垄断”,但对于学术界,也是高通、ARM 一样很难绕过的存在。
由 IEEE 拟定的标准草案多达 1500 多个,此外,它每年会推出 180 多种学术期刊,召开超过 1300 场学术会议。尤其在电子工程和计算机科学领域,它更是具备绝对的“学术统治力”,全球有近 1/3 的相关领域文献都是由 IEEE 出版的。
也这是因此,很多人将 IEEE 在科技行业中的扮演角色归纳为“出版商”和“会议商”,而从收益的层面上看,出版 + 会议两项直接贡献了 IEEE 的八成收入,合计近 4 亿美元。

学界对于 IEEE 旗下期刊和会议的高价也怨声载道很久了,如果在社交网络或者技术论坛上搜索 IEEE,会发现大量关于其高定价的吐槽。


在国外论坛 Reddit 上,有人形容 IEEE 旗下会议的注册费“贵到变态”,一个大型会议的注册费至少 1000 刀起,再加上路费和住宿,如果你投的论文“不幸”入选,就意味着至少要和一个月的工资说再见了。
与此同时,IEEE 还有一笔更挣钱的业务——数据库服务。
根据 IEEE 在其网站上给出的报价表,一个打包了 188 本杂志的在线数据库售价 6.7 万美元,约合人民币 46 万元,而这仅是其庞大出版物库中的一部分,涵盖更全面的 IEEE-Xplore 数据库只会更贵,但对于几乎所有大学和科研机构,这都是必备的资源。

02
是学术,还是生意?
按理说,一个如此规模、影响力的学术机构理应有完善的论文录用和审核体系,能够入选的论文不说能有“突破性发展”,但至少不应该存在不规范、或学术不端的行为。
理想很丰满,但现实却有些打脸。
去年 10 月,知名学术期刊 Science 刊登了一篇关于论文撤稿的文章,其中指出从 2008 年—2016 年间,IEEE 共撤回了 7000 多份论文,其中来自中国作者的论文占据了相当大的比例。

通常而言,论文被撤回有多种可能性,比如在其中发现了错误、论文缺乏可复现性等等,但最大的可能性则是存在学术不端行为——伪造、抄袭或者篡改。
于是,最直接的影响,IEEE 大规模撤稿的新闻刚被爆出,舆论就一窝蜂指责中国学者是世界造假重灾区。

但问题在于,IEEE 的大部分撤稿通知都没有给出具体的原因,仅语焉不详地解释说:“根据正式组成的专家委员会对论文内容的仔细审查,这篇论文被发现违反了 IEEE 的出版准则。”至于具体违反的是什么规则,IEEE 不再详述。
有一点颇为确定的是,这些入选 IEEE 旗下会议或期刊的论文作者,可能都已支付了相应的高额费用,毕竟对于很多研究者,这样一次入选机会极其难得,谁也不会甘心错过。

↑Quora 上的回答:他们(IEEE)不会支付作者版权费。事实上,这些期刊有时还会向作者收取“版面费”,如果他们的论文超过了要求长度。 ↑
这次撤稿风波波及的稿件几乎全部发布于 2010 和 2011 年,事件发酵已是 7 年后,很少有作者愿意再追究其中的真实原因,究竟是却如 IEEE 所言的“不规范”,抑或论文只是被当做了一个牟利的生意。
但这次事件让学界不得不开始怀疑 IEEE 的公信力,如果一味为了追求论文数量和审核速度,而连基本的质量把控都做不到,IEEE 将怎么延续学术的的“魅力”?
03
坦诚来说,IEEE 对华为说 NO 确实有几分“迫于无奈”,作为一家非盈利机构也好,作为全球最大的“学术商”也罢,IEEE 都需要源源不断的收入来维持机构的运营。
学术可以没有国界,但当学术碰到商业,情况就变得不再那么明晰了。
就在 IEEE 对华为说 No 之后,北大、清华教授张海霞和刘奕群宣布不再参与任何 IEEE 的学术活动;今晚,中国计算机学会也表示暂时中止与 IEEE 的交流合作,而这看似仅仅是一个开始…

IEEE Fellow 名单中,中国科学家占据了三分之一的席位,其中也包括多名华为科研人员。如果“退群”继续,损害的不止华为的利益,更是 IEEE 的影响力,以及全球的学术环境。
我们不清楚作为一个学术机构,IEEE 受到了怎样的政策压力,但学术之所以是迷人,正是因为它的公平与坦诚,真理不会因为年龄、国籍、种族、宗教而改变,而我们也希望,学术也不会因政治、商业而倾倒。
本文(含图片)为合作媒体授权悉地网转载,不代表悉地网立场,转载请联系原作者。如有任何疑问,请联系editor@cyzone.cn。
咨询微信客服
0516-6662 4183
立即获取方案或咨询
top